[登录] [免费注册]
试剂仪器网
位置:首页 > 仪器 > 电池测试仪
CE-4008Q-5V15A-SR多通道电池测试仪
CE-4008Q-5V15A-SR多通道电池测试仪图片
产品名称
CE-4008Q-5V15A-SR电池检测系统
产品介绍

       CE-4008Q-5V15A-SR是一款专为电池研发、生产及质检设计的智能化测试设备,支持多类型电池(铅酸、锂离子、镍氢等)的浮充测试、循环寿命测试及充放电性能验证。可满足工业级电池测试的严苛需求,是新能源、储能系统、通信基站等领域的理想选择。

  功能特点:

  电压分辨率:25mV~5V量程,精度±0.05% FS,稳定度0.1% FS,确保浮充电压稳定性检测。

  电流控制:四档量程(300mA/1A/6A/15A),最小输出电流1.5mA,恒压截止电流至0.2mA~30mA,满足微小电流场景需求。

  四线制采样:消除线阻干扰,提升电压电流检测准确性。

  高效节能与安全

  节能效率>65%:降低长期测试能耗成本。

  双闭环控制:恒流源与恒压源独立闭环结构,防止过充/过放,保障测试安全。

  IP20防护:基础防尘设计,适配实验室及产线环境。

  灵活扩展与智能化

  通道并联功能:支持多通道并联,轻松扩展测试容量。

  独立控制模式:每个通道可单独设置参数,适应多规格电池同步测试。

  低噪声运行:<75dB(1米处),确保安静工作环境。

  工业级可靠性

  宽电压输入:AC 220V ±10%,兼容不稳定电网环境。

  高输入阻抗≥100MΩ:减少对被测电池的影响,保护电池性能。


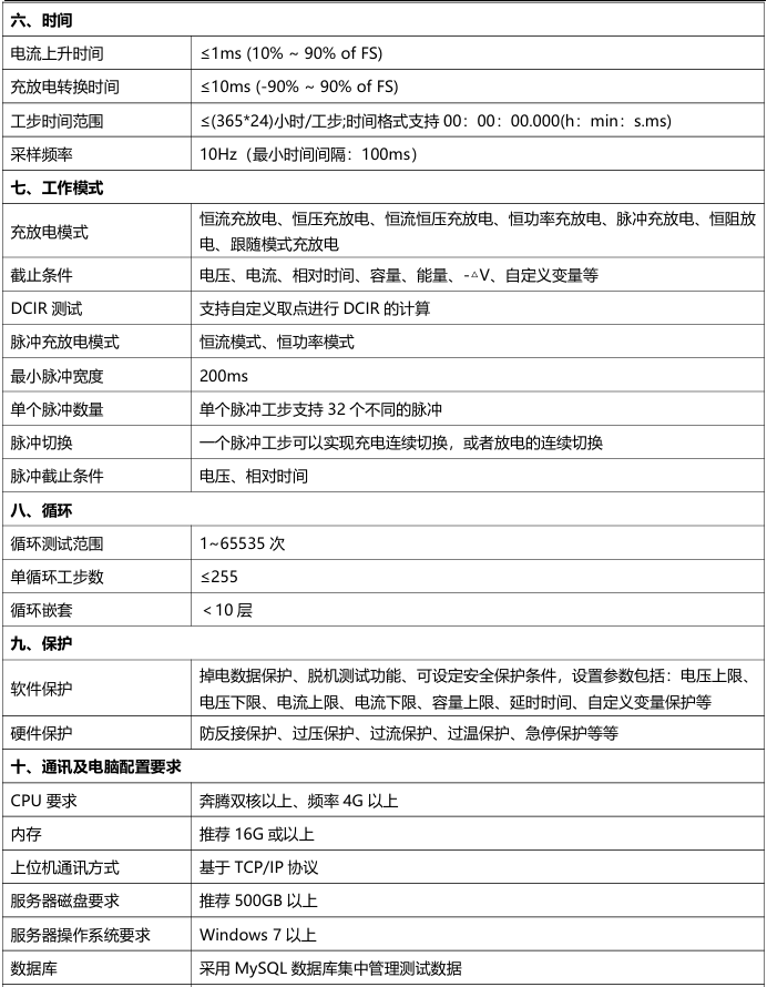
      规格参数:
              
              
              

用户评论
产品评分
目前评分共0人
产品质量
售后服务
易用性
性价比
产品评论
已有0条评论
可以输入500字 
暂无评论!
深圳市新威尔电子有限公司
电话: 点击&查看
邮编: 510507
地址: 
相关产品:
猜您感兴趣
换一批
耐尔得氮气渗透率测试仪
近红外营养成分分析仪
HeLeeX E8 RoHS检测仪器
BS100型闭口闪点测定仪
JH-6A微机全自动量热仪
来访登记
关闭
请留下您的联系方式,登记完成即可查看电话与供应商联系,或等候供应商联系您。
留言类型:
     
*姓名:
*电话:
*单位:
Email:
*留言内容:
请说明需求数量,型号规格以及纯度含量等要求。
*验证码: